Share this project

Done

Share this project

Done
The United Video Game Symphony: Voter-Based VGM Arrangements's video poster
Play

A symphonic concert & album with orchestral arrangements of video game music where YOU get to decide what is performed Read more

Fairfax, VA Video Games
Share this project
19
backers
$3,517
pledged of $100,000 goal

Funding Canceled

Funding for this project was canceled by the project creator on November 20, 2013.

A symphonic concert & album with orchestral arrangements of video game music where YOU get to decide what is performed

Fairfax, VA Video Games
Share this project

About this project

The United Video Game Symphony: the symphony created by the fans!

Hello everybody, and welcome to the Kickstarter page for the United Video Game Symphony! You may be familiar with concert tours such as Video Games Live, Distant Worlds, and Symphony of the Goddess; these are orchestral concerts that perform arrangements of video games music live by a full symphony orchestra. The United Video Game Symphony is following in their vein: we are a live symphonic concert that will perform and record orchestral arrangements of video game music! But the performance is not limited to those who attend; we will distribute a live recording, and also stream the event!

What sets us apart? Simple: you guys! The United Video Game Symphony puts the program in your hands. You get to vote on what pieces you want to hear in an open survey, and our arrangers will then create the music for the concert based on what you want. The repertoire will be decided entirely by the fans.

But who will be arranging the music you pick? Again, the fans! The UVGS has recruited a talented group of musicians who are fans of video game music just like you. Our arrangers include:

This list represents a very eclectic and talented group of musicians, all of whom began as mere fans of video game music, making them the perfect candidates for the job.

The fan-based nature of the UVGS will help guarantee an exciting and varied concert. Every arrangement we perform will be completely unique to the UVGS. The fact that you get to pick the music you hear opens up the possibility for many poorly-represented, but still popular franchises to receive arrangements. Banjo-Kazooie, EarthBound, Battletoads, The Neverhood, Monty on the Run... anything is possible! The democratic program mixed with our diverse team of arrangers will guarantee an extremely unique and varied concert.


The Arrangers

"But WHO are these arrangers?" The UVGS music team are fans of video game music just like yourself. We're not superstar composers, but our arrangers have a proven talent in music composition and arranging. Many of our arrangers come from OCReMix, a strong community of video game fans with a proven track record with successful projects, most recently a Final Fantasy VI remix album entitled Balance and Ruin. Others have worked on the ultra-popular Homestuck series, while Blake Robinson has had his orchestrations published by Loudr.fm. Below are some samples of our arrangers' work.

The Crimson Depths (Kraid) arr. by Sam Dillard

Freezeezy Peak arr. by Blake Robinson

 Phantom Train arr. by Joe Zieja

 Prison Lane, Turbon Man arr. by Callum Kennedy

 Gunstar Story Demo arr. by Alexandre Mourey

Skaian Ride by Andrew Huo

Castlevania Suite arr. by Thomas Kresge

Dark Boy (from Boktai) arr. by Peter M. Crockett

We are looking to take this video game music and create complete, self-contained arrangements of singular works. A thorough editing and review process will take place for each arrangement that even involves you backers, guaranteeing that all of the UVGS arrangements will be of the highest quality. Many of our arrangers have a background in orchestrating, and the review process will help the quality of our arrangers' work, even for those with less experience orchestrating. Fan input will ensure that our arrangements meet your expectations!


When and Where

The United Video Game Symphony will be presenting a live orchestral concert in the early summer of 2014 in the Washington D.C. area. The lack of a concrete date is due to the nonrefundable down payment requirements in venue booking. However, as soon as this Kickstarter is funded we will set a date for the concert.

Your main concern may be how you can participate in this concert if you do not live near it or if it sold out. The concert will in fact be streamed live for backers to enjoy from afar. More importantly, it will also be professionally recorded, ensuring the posterity and availability of the music. Loudr (Joypad Records) has already agreed to distribute the digital album for us. The album will be made rewarded to all $25 backers, and a limited edition physical copy will be sent to those donating $50 or more.

One thing you may be asking yourself is "will anyone famous be there?" While they cannot commit to anything until a date is set, composers such as Grant Kirkhope (Banjo-Kazooie, Perfect Dark) Christopher Tin (Civilization IV), and Peter McConnell (Monkey Island, Psychonauts) have already expressed interest in this concert. Additionally, some of the UVGS arrangers will also be at the concert (though it's debatable whether or not any of us are famous)!


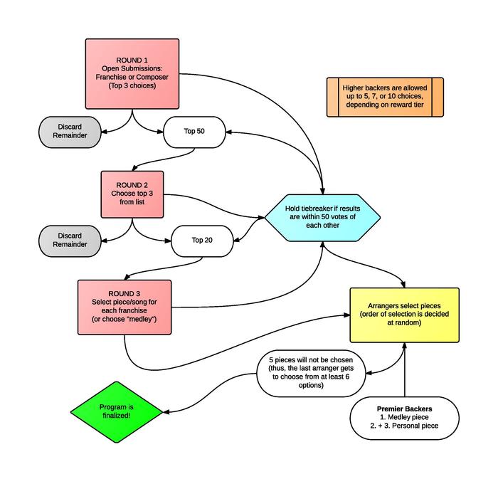
The Voting System

The concert program will be decided using a three-round voting system. Backers of this Kickstarter receiving double voting power, meaning all of your votes in every round count TWICE! In the first round voters will choose their top three video game franchises of which whose music they would like to hear. Certain reward tiers offer backers more five, seven, or ten choices instead of just three. These picks are then tabulated and the top 50 are sent to the second round.

In this round, voters pick their top three (or 5, 7, or 10) from the available list of 50 franchises, with the top 20 moving onto the final phase.

In the third phase, voters will pick up to three specifics piece of music they want to hear from each franchise. The top-voted pieces will then be announced, at which point our arrangers pick from the 20 options.

Ultimately, only 15 of these will be arranged, with the other five reserved as backup selections in case we cannot obtain licenses to perform or record the other pieces. Ten high-level backers will each get to pick one of ten pieces to be included in a general medley, while two executive backers will have the sole decision on two of the pieces. This will create a total of 18 arrangements to be performed on the concert.

The voting system is detailed in a flowchart below.

Although the system may seem needlessly complicated, it is devised in such a way that allows us to obtain a unique variety of arrangements while also most accurately representing the desires of the fans. Picking multiple options per round encourages voters to select more obscure franchises that they may otherwise deem too niche to actually win by eliminating the fear of "wasting" votes.


Funding

The funding goal for the UVGS is $100,000. This will be enough to produce a single concert. The bulk of this goal is budgeted towards musicians, licensing, and recording costs. The budget is detailed below.

Musicians: $22,000
Venue & Rehearsal Space: $9,000
Percussion Rental: $3,000
Recording: $15,000
Marketing: $1,000
Arrangers: $3,600
Supplies: $1,400
Licensing: $25,000
Prizes: $10,000
Processing: $10,000
TOTAL: $100,000

Stretch funds will be used to hire additional musicians and book a larger venue.

While this goal will only produce a single concert, our long-term goal is to turn the UVGS into a concert tour. Further stretch funds will be used to produce additional concerts in more areas of the country!


Rewards

The rewards we are offering to backers include various credits, digital and physical recordings of the concert, bonus albums, UVGS merchandise (stickers, t-shirts, posters), special voting privileges, and custom music. Additionally, specific tiers are devoted to those who want to be concert sponsors, with advertising space being offered.

The digital and physical albums will include all 18 arrangements from the concert. The digital album will be available in MP3 and FLAC formats. The booklet will have details about the arrangers, composers, and music and feature custom artwork. $40 and higher backers will have access to the digital album prior to its official release, receiving the tracks as they become available. Some of our arrangers have offered exclusive bonus music or early access to their upcoming albums. Those donating $75 or above will receive bonus tracks with their digital album that will include custom, exclusive arrangements and remixes by our music team.

The souvenir program given to backers will be larger and more detailed than the standard program passed out at the concert.

All those donating $15 or more will be able to watch a live stream of the concert. $25 and higher gets you "early access" rights, which gives you behind-the-scenes access to the production. You will get to hear arrangements while they are still works-in-progress, view special video updates, and participate in live chat update sessions. The VIP Pass includes early seating to the event, a personal meet-and-greet with the composers and arrangers in attendance, and the ability to witness the rehearsals (note that at this time we cannot guarantee a concert ticket with the VIP Pass).

Various tiers offer backers additional votes. This means that instead of only being able to place three votes in each round, you may be able to vote for up to five, seven, or ten franchises each round; you could even vote for the same franchise multiple times in a single round!

One piece of music on the concert will be a medley of ten pieces selected by all those who donate to the $250 tier. The two backers who donate to the $500 will each get to subvert the voting process and pick the contents of an entire piece of music to be performed at the concert.

As a huge thank you to all of our backers, all of your votes count double. The vote is currently open. Those with extra votes per round will receive a special survey sent out to them by the end of the day (usually around 10pm EST).


Timeline

Currently, the first round of voting is open to all backers of this Kickstarter. This round will remain open for an additional week after the Kickstarter closes, however, updates on the results will be posted on December 1st.

Once our funding is goal reached, we will immediately begin preparing the concert. Our first order of business is to book a venue and obtain a concrete concert date. Following the conclusion of the first round of voting, the second round will begin within 24 hours. The next two rounds will both be six days longs with a day separating them while we calculate the results. Thus, three weeks after the Kickstarter has ended (late December) we will know our concert program.

During the voting process we will be fulfilling whatever Kickstarter rewards we can. In an effort to reduce costs, we will send all rewards in a single shipment. Because of this (as well as the time required to create some of the rewards), most rewards will not be received until after the concert has occurred (after all, we cannot send a physical album until the music has actually been performed).

The next step is to begin licensing the music, which should take about a month. During this time we will speak directly with the publishers and negotiate performance and mechanical rights. If we fail to reach an agreement with any publisher, we will adjust the program with our backup pieces and try again. If we run out of backup pieces we will simply hold another vote.

By February all licenses should be obtained and our arrangers will have picked their pieces. All arrangements will be done within two months. During this time the UVGS will be organizing other elements of the concert, including hiring musicians, preparing marketing materials, and organizing other parts of the project.

The concert will occur in either May or June. Following the concert we will work on producing the album. The album will be finished by August, at which time we will fulfill the remaining Kickstarter rewards.


Why VGM?

All of us working on the UVGS have a deep passion for video game music. We understand the modern importance of this type of music and want to spread it to as many audiences as possible. The orchestra is a wonderful venue from which to do this as it amplifies the power of this type of music.

We want to work together as an entire community to bring this concert forward, and that is where the UVGS shines. The entire concert is designed and produced by fans of video game music, creating perhaps the most authentic video game music concert possible.

We hope you can share this vision. All of your support is very much appreciated as we make the United Video Game Symphony a reality!

Finally, as a community-driven project, the UVGS wants to always be a supportive part of the video game music community by donating 5% of our profits to similar endeavors. Check out KickingItForward.org for more information.

Be sure to follow us on Facebook and Twitter!

Risks and challenges

Hiring musicians, booking venues, and overseeing an orchestral concert are fairly routine tasks that I am 100% confident will be fulfilled with little to no issues. I am confident in my experience, but more so in the others I will be working with to create the event. I am comfortable saying that this concert will be a resounding success.

The one issue that we have no control over, however, is the licensing of the music. The simple fact is, if the rights holder does not want us to perform their copyrighted music, we cannot. Other events of this kind have been successful in negotiating with the publishers, including ones originally run by fans such as the Boston-based Video Game Orchestra. Although it would be naive to assume we will be able to obtain all of the rights we want, I am confident that we will be able to obtain most of the rights. Backup plans are in place to help us replace pieces of music we cannot obtain the rights to with pieces that we can obtain the rights to. In this way the UVGS is fully prepared for any possible disruptions, mitigating any risk associated with this project.

Learn about accountability on Kickstarter

FAQ

Have a question? If the info above doesn't help, you can ask the project creator directly.

Ask a question

Rewards

  • You selected
    Pledge $1 or more

    5 backers

    Thank you SO much for your support! Just for wanting to help us succeed you will get:
    ~~ The ability to vote in the first round (you will be messaged a link to the survey within 24 hours)
    ~~ Your name or organization listed on the UVGS website

    Estimated delivery:
  • You selected
    Pledge $15 or more

    4 backers

    Thanks! In addition to the $1 rewards, you will also get: ~~ Your name or organization in the album liner notes ~~ Your name or organization in the concert program ~~ A DIGITAL DOWNLOAD OF THE CONCERT RECORDING (in MP3 or lossless FLAC) ~~ Access to the live stream of the concert!

    Estimated delivery:
  • You selected
    Pledge $25 or more

    4 backers

    Thanks for helping us out! You'll receive the $15 rewards, plus:
    ~~ The digital album booklet ~~ 2 additional votes per round, for a total of 5 votes per round ~~ Behind-the-scenes access, letting you witness the production of the concert, hear works-in-progress, and watch exclusive video updates

    Estimated delivery:
  • You selected
    Pledge $40 or more

    1 backer

    You'll get all of the $25 rewards, plus:
    ~~ Pre-release access to the digital album ~~ Exclusive access to 15 remastered remixes by frequent OCReMix contributor and UVGS arranger Flexstyle ~~ Tiebreaker voting rights ~~ 4 extra votes, for a total of 7 votes per round

    Estimated delivery:
  • You selected
    Pledge $50 or more

    2 backers

    You generous $50 backers will receive all $40 rewards, plus:
    ~~ A LIMITED EDITION PHYSICAL COPY OF THE ALBUM ~~ A PDF copy of all UVGS musical scores ~~ A link to your website and your logo on the UVGS website ~~ Two UVGS stickers

    Estimated delivery:
    Ships anywhere in the world
  • You selected
    Pledge $75 or more

    0 backers

    Awesome! You'll receive all those neat $50 rewards, as well as:
    ~~ A signed copy of the album ~~ Bonus arrangements with your digital download ~~ UVGS souvenir concert program ~~ 7 extra votes per round, for a total of 10 votes per round

    Estimated delivery:
    Ships anywhere in the world
  • You selected
    Pledge $100 or more

    2 backers

    $100 backers get all of the great $75 rewards, but you will also receive:
    ~~ Two signed, physical copies of the album ~~ A signed souvenir program ~~ Early seating at the concert ~~ UVGS poster ~~ Backer credits on all UVGS concerts for the next two years

    Estimated delivery:
    Ships anywhere in the world
  • You selected
    Pledge $150 or more

    0 backers Limited (50 left of 50)

    For an extra $50 dollars, you'll not only get the $100 rewards, but also:
    ~~ Signed UVGS poster ~~ UVGS t-shirt ~~ Logo and link on the front page of the UVGS website ~~ Digital download of Will Pisani's (of Metroid Reorchestrated) upcoming album "Nostalgia Reorchestrated" ~~ Backer credits on all UVGS concerts for the next five years ~~ VIP Pass, granting backstage access, meet-and-greet with the composers and arrangers in attendance, early seating, and access to the orchestra rehearsals

    Estimated delivery:
    Ships anywhere in the world
  • You selected
    Pledge $200 or more

    0 backers Limited (16 left of 16)

    SPONSORSHIP TIER 1: Receive a 1/8 page ad in the program, all of the credits from the $150 tier, and a digital download of the album

    Estimated delivery:
    Ships anywhere in the world
  • You selected
    Pledge $250 or more

    0 backers Limited (10 left of 10)

    A very generous $250 donation will get you all of the $150 rewards, plus: ~~ 2 VIP Passes ~~ MEDLEY VOTE: pick a piece of music, and we will arrange it, no questions asked, into a special "thank you" medley to be performed at the concert! Not only that, but one of our arrangers will write or arrange a short piece of music just for you.

    Estimated delivery:
    Ships anywhere in the world
  • You selected
    Pledge $300 or more

    0 backers Limited (8 left of 8)

    SPONSORSHIP TIER 2: Receive a 1/4 page ad in the concert program, all of the credits from the $150 tier, and a digital download of the album

    Estimated delivery:
  • You selected
    Pledge $400 or more

    0 backers Limited (4 left of 4)

    SPONSORSHIP TIER 3: Receive a 1/2 page ad in the concert program, all of the $150 credits, and a digital download of the album. Additionally, your logo will appear on the CD label as well as the back of the UVGS t-shirts.

    Estimated delivery:
  • You selected
    Pledge $500 or more

    0 backers Limited (2 left of 2)

    Amazing! You're awesome support gets you all of the $250 rewards, plus your name or organization on a banner in the lobby thanking you for your support! Most importantly, you get an EXECUTIVE VOTE: pick any piece or pieces of video game music, and we will arrange an entire piece for the concert based entirely on your choice! Plus, you still get the personal arrangement or original piece of music from the $250 tier.

    Estimated delivery:
    Ships anywhere in the world
  • You selected
    Pledge $500 or more

    0 backers Limited (2 left of 2)

    SPONSORSHIP TIER 4: A full-page ad in the concert program, the $150 credits, and a digital download of the album. Additionally, your logo will appear on the CD label and the back of the UVGS t-shirt. We will also verbally recognize you for your support on stage at the concert!

    Estimated delivery:
  • You selected
    Pledge $1,000 or more

    0 backers Limited (2 left of 2)

    SPONSORSHIP TIER 5: Ad leaflets inserted into every program, $150 tier credits, CD label and t-shirt logo, and a personal banner and flyers placed in the lobby, in addition to verbal, on stage recognition. You may even come on stage to say a few words yourself! Finally, you'll get credited as an "EXECUTIVE PRODUCER" for the concert!

    Estimated delivery:
  • You selected
    Pledge $2,500 or more

    0 backers Limited (2 left of 2)

    Unbelievable! For donating this much, you'll get all of the $200 rewards... plus your very own custom soundtrack for your game/movie/project/life/whatever (up to 60 minutes of music)!

    Estimated delivery:
    Ships anywhere in the world
  • You selected
    Pledge $3,000 or more

    1 backer Limited (1 left of 2)

    Do you like video game music, have an inordinate amount of money to donate towards it, and a locale far from the DC Metropolitan area? Well, for $3000 we will bring you to the concert and offer you front-row tickets to see the United Video Game Symphony LIVE! (continental US only)

    Estimated delivery:
    Ships anywhere in the world
  • You selected
    Pledge $5,000 or more

    0 backers

    We've got nothing left to give you! We might as well offer up this level just for those with change to spare... though we will ask and pay for the video game composer of your choice to attend the concert, who you will then get to meet personally. We obviously can't force anyone to come, but we'll try our hardest! If we can't get him or her there, we will find a way to make it up to you! We promise!

    Estimated delivery:
    Ships anywhere in the world

Funding period

- (30 days)